Breadcrumbs

Domain framework for dedicated solutions


Set up a governance model for dedicated work areas in the Censhare standard workspace for dedicated solutions. The domain framework can be adapted to your organizational structure and governance policies.


User roles

Solution developers

Context

The domain framework is implemented in the 1st domains of Censhare. The 2nd domains are reserved for secondary units, branches or regions. They are not part of the framework.

Prerequisites

None

Introduction

The domain architecture of Censhare allows to create a representation of your organizational structure and to store assets in domains that represent work or a task unit.

The Censhare Dedicated solutions provide a framework of 1st domains that simplify the initial planning and customization. In the domain tree of this framework, you can easily insert the desired organizational units like departments, brands, customers, or other business units.

The PIM domain framework comprises only 1st domains. The 2nd domains are reserved for your specific purposes. For example, to set up regions, countries, subsidiaries, or others. Both domain trees (1st domains and 2nd domains) are independent of each other. This allows you to create a granular domain matrix for each resource and asset in your Censhare system.

The domain trees are stored in the Master data/1st Domains table.

Main domains

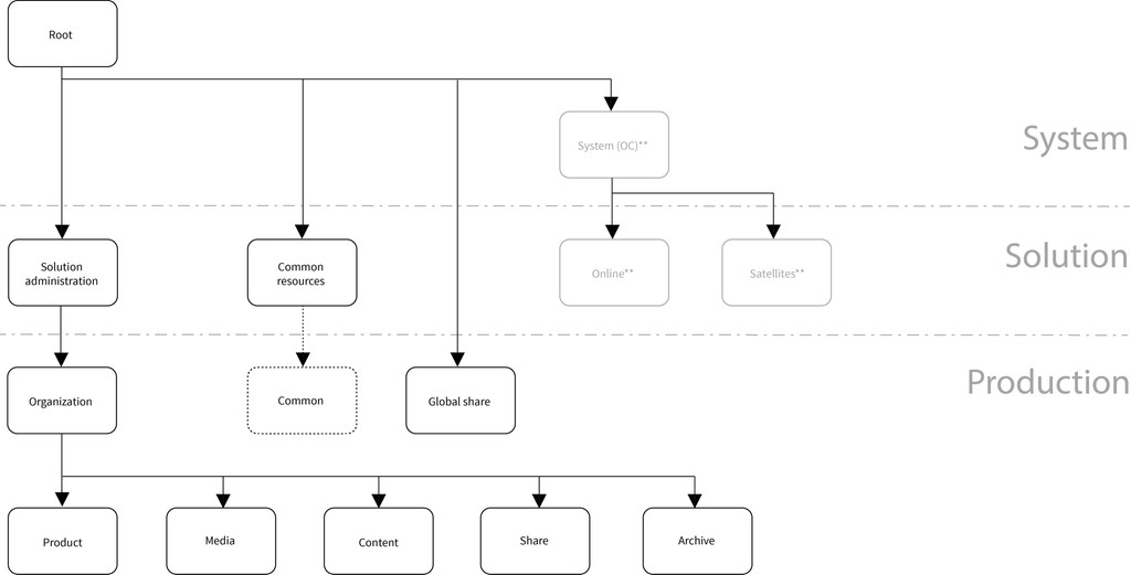
With the Dedicated solutions, the following domains are available:

image.jpeg

Notes:

* Domains store resources and assets that are accessible in the whole organization. All users must have at least read access to these domains.

** Only required in combination with an online solution.

The following table shows the associated governance model for the 1st level domains.

root.

Contains system-relevant module assets. This domain provides the core functions of the Censhare platform. Access is restricted to the system administrators.

solution-admin.

global-share.

common-resources.

.cms

Configuration and customization layer. Access only for solution developers.

Stores production assets that are available to all below domains. Read/Write access for user roles according to the permission model.

Stores resource assets that are available to all below domains. Read/Write access for solution administrators. Read access for all user roles required.

Optional. Online channel and satellites management. Access only for online channel administrators.

online.

satellite.

organization.

Organizational layer. Can be duplicated for several organizational (sub-)units

product.

media.

content.

share.

archive.

Stores product classification and product assets

Stores media assets

Stores campaigns, content categories, subjects, and content assets

Stores assets that are shared within an organizational unit

Stores archived assets from any of the sibling domains.

Notes:

(1) The green domains are part of the Censhare standard product. These domains are mandatory. They ensure the implementation of a consistent governance model. Ensure that all users have at least read access to these domains.

(2) The blue domains are optional and only necessary if you connect an Online channel to your Censhare system.

(3) The grey domains represent a dedicated solution. These domains can be built according to your organizational structure.

System layer

The system layer represents the core platform.

Root

The Root domain is reserved for Module assets that are required for the core system. This domain is reserved to system administrators.

CMS

The CMS domain contains the module assets for online channel solutions. These are not part of the Censhare Dedicated solutions and must be set up and configured separately. For more information, see Online Solutions.

Solution layer

The organizational layer represents your company or sub-units. The Organization domain stores basic data of your company and shared resources. You can replicate this domain and the subsequent production domains, if necessary.

Solution administration

The Solution administration domain is reserved for module assets that contain customizations and configurations that are specific to your solution. Do not change, duplicate or disable these domains.

Common resources

In the Common resources domain of the administrative layer, you can store module assets that are required to customize and configure the dedicated solutions. Assets that are stored in this domain can be accessed across all organizational units. Users (except Solution administrators) do not have write permissions in this domain.

Production layer

This level comprises the production domains in which you store the assets of your products and the Product assets themselves. Product structures like product categories or product families are also stored in this layer.

Global share domain

In the Global share domain of the organizational layer, users can store any assets that are shared within your organization. For example, these domains can be used to store brand assets, team and person resources. Assets that are stored in these domains cannot be accessed across different organizational units.

Use global share domain as communication domain

By default, Censhare stores communication assets (messages, tasks, markers, and topics) in the same domain as the parent asset. For example, a 3D model belongs to the Media domain. Media specialists work in this domain. Their comments on the 3D model asset are also stored in the Media domain.

When the 3D model asset is moved to another domain (for example: to the Product domain), the users in that domain (for example a Product specialist), may not see and cannot reply to the comment, because the comment is not stored in their default domain.

As a best practice, we recommend defining the Global share domain as communication domain for dedicated solutions. The communication domain is configured in the System asset. For more information, see the section Alternate domain for new child assets in the communication tab in the System asset settings.

Replicate the organizational layer

To represent an organizational structure with multiple independent units or branches, the organizational layer and the subsequent production layers can be replicated. For example, if you manage product information for multiple subsidiaries or brands in your organization.

To replicate the domain framework, copy the Organization domain and the respective subdomains, and create a new dedicated domain branch. Add the Organization resources and Organization share domains to each branch. If necessary, you can keep the Global share domain to store assets that are available to all sub-units. Otherwise, disable the Global share domain.

The following diagram shows the replicated domain framework:

Domain framework with two organizational layers. The online solutions domains are not shown in this graphic.

Disable domains

If you do not need a domain (for example, no Archive domain is required), disable the respective domain.

Result

A customized, production-ready domain framework.